Work
Photography
About
Resume
Confidence built into every article, all within Pocket's seamless reading flow
Online information is noisy and misinformation can be hard to detect. I designed a feature for Pocket that highlights verified information and offers credibility scores empowering readers without changing how they read.
Role
Context

Problem
Online information is endless, misinformation is rising, and readers are left without a simple way to check credibility as they read.
Overload of information
The sheer volume of information available online makes it challenging to filter out credible sources from dubious ones.
Algorithm Bias
Search engines and social media algorithms prioritize content based on engagement rather than accuracy, often promoting sensational or misleading news.
Time Constraints
Verifying information often requires time and effort, which many users may not be willing or able to invest.
Development
Design Principles
Objectivity
Stand for honesty and truth without favoring any personal biases.
"Decentralized, open source algorithm showing the process and logic that verifies information"
"If it's backed by experts or professionals, if it stays unbiased and purely analytical"
Empowerment
Allow users to feel more secure while browsing social media by making them more aware of trustworthy information.
"A short summary of what is factual and what is not"
"Some information indicating sensationalism level in the news article"
Effortless
Design will offer sufficient data to users with minimal effort to inform them of the source's analytics.
"Seamless integration with social media apps"
"Quick auto verification"
Transparency
Provide clear explanations of how we measure the credibility of the sources we analyze.
"Knowing who the fact checkers are"
"What criteria they use to verify the news"
Exploring Entry Points

Designs

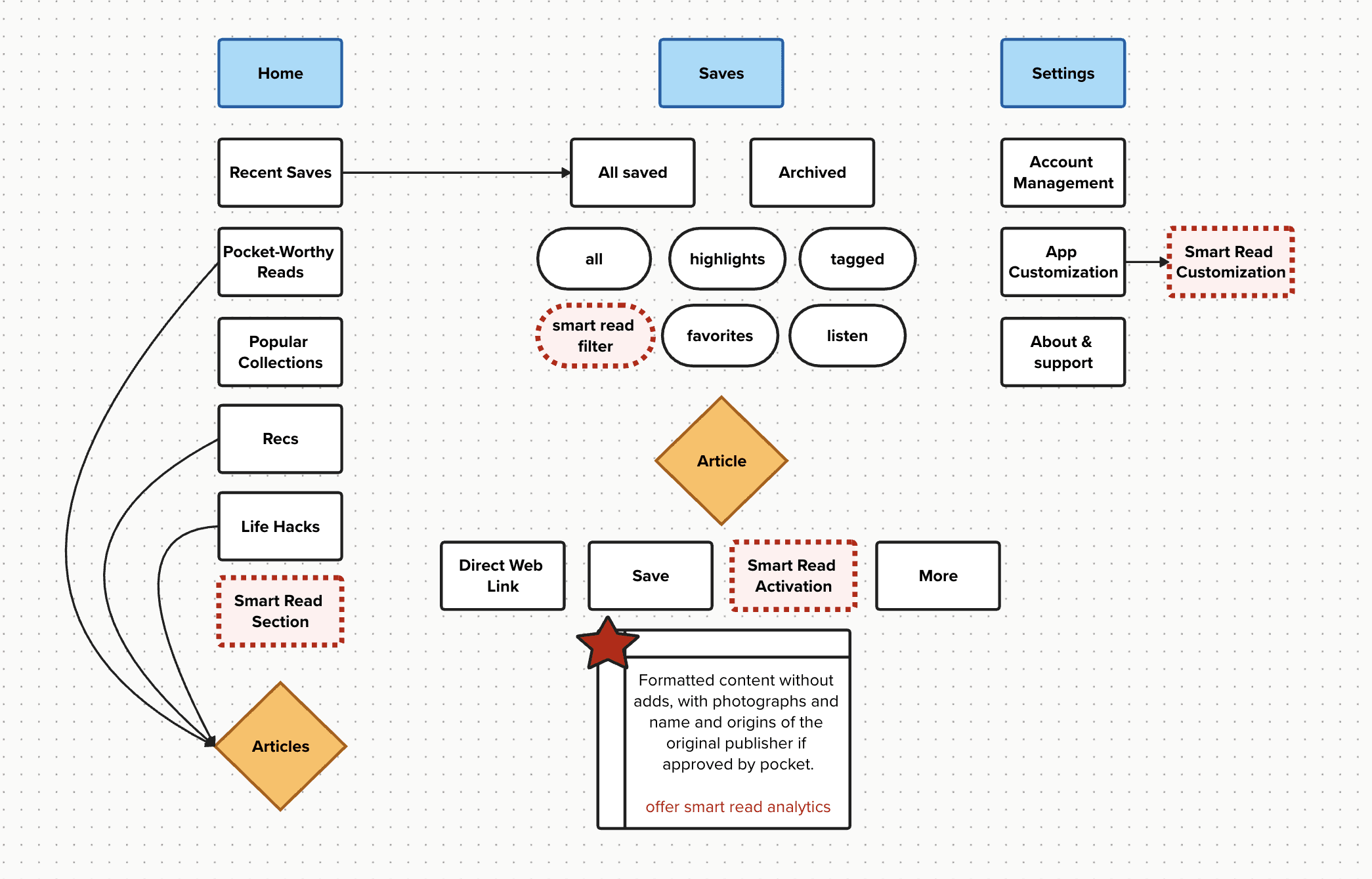
Inline Verification System
Seamless: Credibility highlights appear directly inside the article, blending into the reading flow without interrupting the experience.
Optional and flexible: Users can turn verification on or off at any time, allowing them to read however they prefer.
Quick and easy access to deeper insights: Tapping the inline cards reveals how the information was verified, who reviewed it, and which sources support it.

Uniting Credibility Scores with Expert Checked Information for Instant Clarity
Delivers a quick read on overall trustworthiness.
Surfaces potential weak points at a glance.
Explains the score through clear, transparent component ratings.
Shows each checked fact alongside the expert and source that verified it, adding accountability and trust.


Feedback and Outcome
"It's like having my own personal research assistant."
– Practicing Orthopedic Surgeon
"It's like having my own personal research assistant."
– Practicing Orthopedic Surgeon